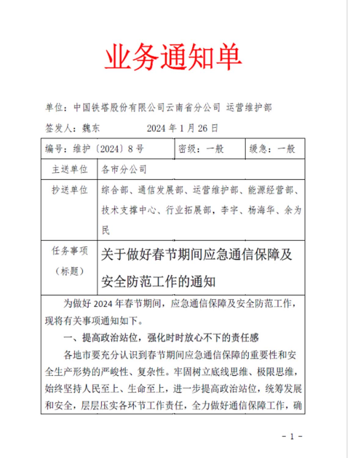
近期,,,,海内重大清静事故频发,,,,引起中央及各行业的高度重视,,,,也为公司的清静生产敲响警钟。。。。为确保2024年维护事情能在清静中稳步推进,,,,王开俭、周发林等集团公司向导组织清静生产委员会、维护治理中心、普洱分公司、文山分公司、玉溪分公司,,,,召开“关于春节时代应急通讯包管及清静提防事情”专题聚会。。。。
首先,,,,由维护治理中心苏玉娟对云南铁塔省公司下发的《关于做好春节时代应急通讯包管及清静提防事情的通知》举行宣贯。。。。集团公司向导对春节时代的清静事情作详细安排,,,,要求三个分公司正副职及项目司理务必逐项落实,,,,夯实各级清静责任,,,,一抓究竟。。。。
一、普洱、文山、玉溪三个分公司的清静事情安排以《关于做好春节时代应急通讯包管及清静提防事情的通知》为主,,,,共4个方面14项。。。。
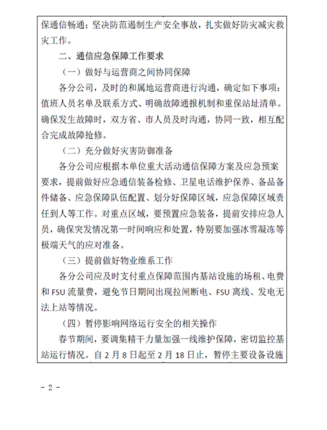
二、以如责任的态度迎接好春节前的两次主要检查。。。。
1、云南省通讯治理局的检查:本次检查笼罩16个地市,,,,每家代维公司都会检查到。。。。
2、云南省铁塔公司的检查:本次检查笼罩16个地市,,,,检查效果纳入审核。。。。
三、2月2日前,,,,各分公司、项目部必需完成驻点、办公楼隐患排查及整改事情。。。。
1、重点部位:客栈、办公区、厨房、站点,,,,要求标识完整、规范、清晰。。。。
(1)检查要领:凭证场景制作检查表单,,,,以清单化的形式睁开检查。。。。
四、发电用油的治理:未事情的发电机内不得存油。。。。
五、发电历程的治理:该项事情涉及火灾、触电、窒息危险,,,,属于清静管控重点,,,,项目司理必需管控到位,,,,确保发电职员严酷凭证铁塔及公司内部的作业流程、操作规范执行。。。。并在发电工单回单上增添12个字:我已注重防火防触电防窒息“
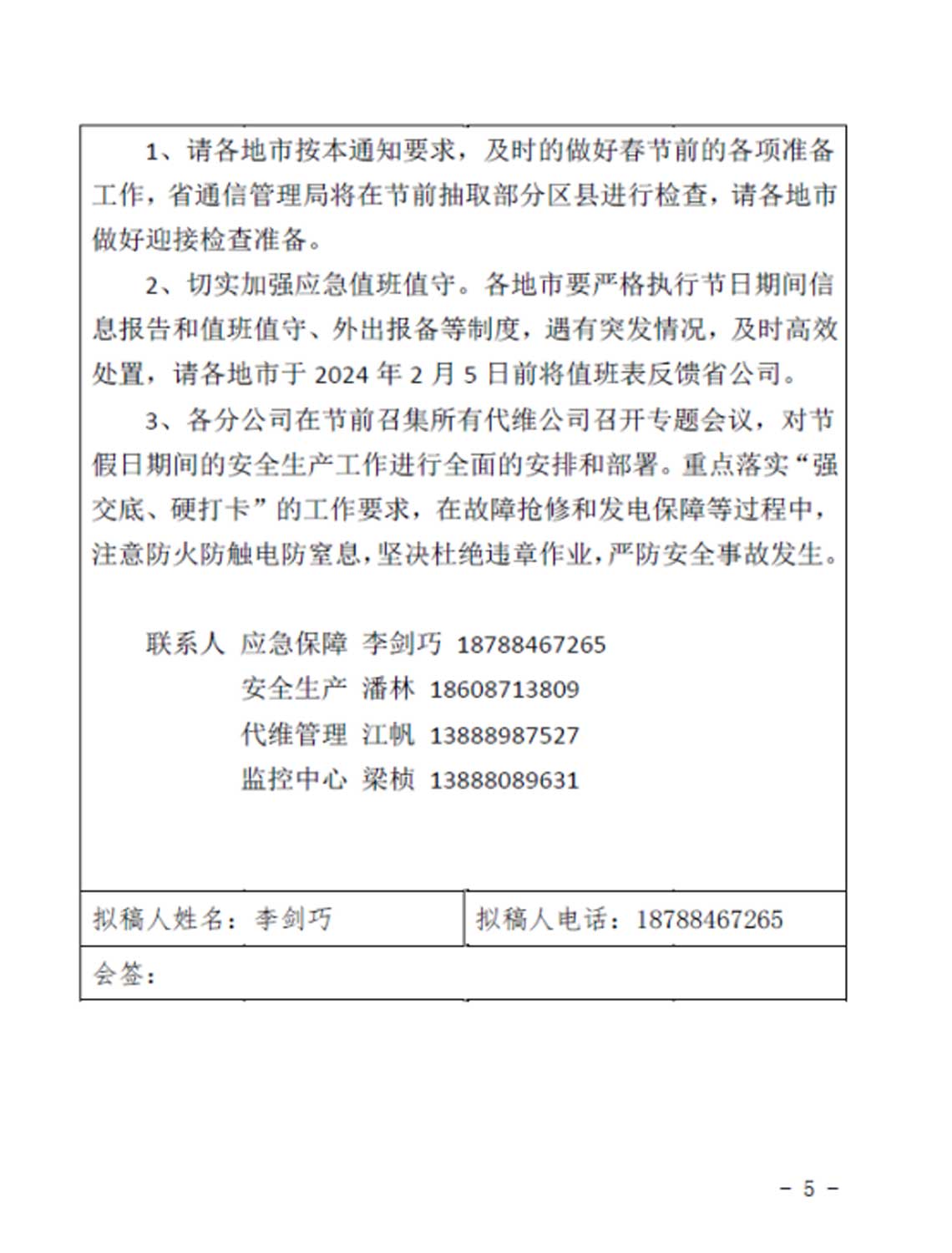
六、2月2日前完成《关于做好春节时代应急通讯包管及清静提防事情》应急包管预案体例,,,,并上报维护治理中心审核汇总后,,,,报集团清静生产委员会及云南省铁塔运维部分。。。。
七、清静器材及应急备件储备。。。。分公司、项目部完成资源核查,,,,确保完好、齐全,,,,若有缺口,,,,请于2024年2月2日前上报集团采购后下发。。。。
八、公司清静生产委员会规范性文件,,,,已经通过应急治理局审定,,,,近期将装订下发各部分,,,,各部分认真人要组织员工常学,,,,入脑入心。。。。
聚会最后,,,,集团公司向导王总还对维护条线外的其它部分,,,,也提出了相关的清静治理要求,,,,并决议在春节前落地完成。。。。


附件:《关于做好春节时代应急通讯包管及清静提防事情的通知》




